在上庄镇,一处投资近两亿元的养老中心项目,从合法审批到主体竣工,再到遭遇强制拆除,短短数年经历了命运的剧烈起伏。中仁颐康公司遭遇了一场不公正的“风暴”,上庄镇政府官方部门的一系列违法违规的强拆操作,让公司陷入了巨大的困境,损失惨重。尽管此前已得到有关部门关注与受理,但处理意见实在难以让我们信服,存在敷衍行为。在此,我们决定再次发声,将事实公之于众。
1.法院判决铁证如山,镇政府违法行径无可辩驳
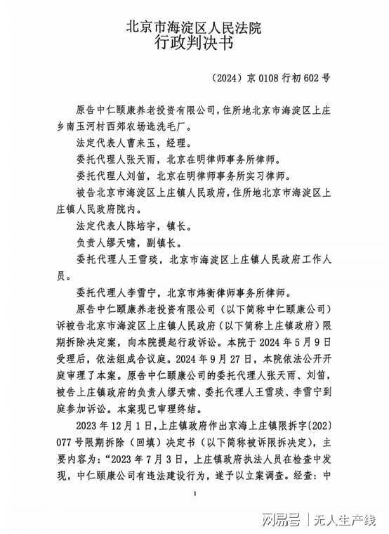
此前,海淀区法院已就上庄镇官方针对我司的强拆行为作出明确判决,认定其程序违法,强拆决定理应撤销。这一判决犹如一记重锤,狠狠敲碎了镇政府所谓“合法强拆”的伪装。海淀区法院的权威裁定,是对镇政府肆意践踏法律程序的有力回击,也让我们看到了法律的公正与威严。然而,上庄镇政府官方却对此置若罔闻,依旧我行我素,这种对法律判决的漠视,实在令人愤慨。


2.土地项目合法合规,强拆行为于法无据
我们所涉的建设项目,土地使用方面是集体土地长期租用,且租金早已全额付清,所有手续都严格按照规定办理,合法合规。在项目建设上,更是经过了官方建设部的批准,持有有效的开工许可证。每一个环节都经得起法律的检验,每一个步骤都符合政策要求。可就是这样合法合规的项目,却遭到了上庄镇政府的无情强拆,这简直就是对法律底线的公然挑衅,是对企业合法权益的粗暴践踏。

3.镇政府违规操作频出,欺上瞒下丑态毕露
在强拆过程中,上庄镇官方的违规操作可谓层出不穷。为了达到强拆目的,他们竟涉嫌使用范围错误的假卫星图,肆意篡改建设用地范围,欺骗相关部门。这种弄虚作假的行为,严重破坏了官方的公信力,让民众对官方的信任大打折扣。

不仅如此,上庄镇官方还声称依法开展执法工作,多次到达现场测量勘验、调查取证。可当我们要求其拿出第三方有资质单位的测量报告时,他们却支支吾吾,拿不出任何实质性的证据。这哪里是依法执法,分明就是靠一张嘴在“执法”,完全不讲事实依据。
在约谈我司负责人时,上庄镇官方也遮遮掩掩,不肯公布约谈内容。我们不禁要问,这其中到底有什么不可告人的秘密?是害怕媒体曝光,还是根本就没有合理的理由来解释他们的强拆行为?
4.执法权限混乱,镇政府越权行事
在认定我司建设项目为违法建设的过程中,上庄镇官方的执法权限问题也暴露无遗。根据相关规定,镇政府并没有违法建筑认定权限。可他们却越俎代庖,擅自对我司项目进行违法认定,并要求限期拆除。这种越权行事的行为,严重违反了法定程序,是对行政权力的滥用。
当我们询问是哪级执法机构立的案,要求出具建设单位的认定文件时,上庄镇官方又拿不出任何有效的文件。这进一步证明了他们的执法行为毫无依据,完全是随心所欲、肆意妄为。
5.损失惨重,誓要讨回公道
上庄镇官方的违法强拆行为,给我们公司带来了巨大的损失,初步估算损失高达两亿多元。这些损失不仅仅是经济上的,更是对我们公司多年心血的毁灭性打击。我们一直秉持着合法合规的原则进行项目建设,却遭到了如此不公正的对待。


我们曾多次向上庄镇官方及相关部门反映情况,希望能够得到公正的处理。然而,得到的处理意见却让我们大失所望,我们无法接受这种对违法行为的包庇和对企业合法权益的漠视。而且我们还遭遇政府文件流程不规范问题。上庄镇官方在确定受理首份文件后,随即迅速出具了处理意见文件不予受理,此举引发我们对政府文件处理流程严谨性与规范性的质疑。请相关部门或需对此流程进行审视与优化,以确保政府文件处理流程的规范性和公信力。
在此,我们严正声明,上庄镇官方的强拆行为是违法的、不公正的。我们将继续通过合法途径维护自己的权益,如果不能得到公正的处理,我们将逐级上报,请求公正严明对待此事件。
转载来源链接:https://www.sohu.com/a/945235675_120130522
如没特殊注明,文章均来源于互联网,版权归原创作者所有,如有侵权,请联系我们处理!



